深度观察网2025年12月25日 12:54消息,三方投顾年内开82张罚单,17家机构暂停新增客户。
证券投资顾问业务的合规风险仍在持续显现。今年以来,各地证监局已对第三方证券投资咨询机构及其相关从业人员开具了至少82张处罚决定书。最新一起处罚案例来自和信证券投资咨询股份有限公司。

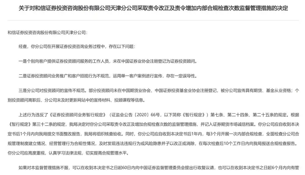
12月23日,天津证监局对和信证券投资咨询股份有限公司天津分公司实施监管措施,并增加其内部合规检查的频率,同时对时任负责人郭勇进行了问责。

经查,该分公司存在三项违规行为:

其一,个别实际提供证券投资顾问服务的人员,尚未在中国证券业协会注册登记为持牌投资顾问,存在合规性问题。这种现象反映出部分机构在人员管理上存在疏漏,也暴露出行业监管仍需进一步加强。作为投资者,应提高警惕,选择具备合法资质的专业人士进行咨询,以保障自身权益不受损害。同时,监管部门也应加大核查力度,确保市场秩序的规范与透明。
其二,在业务推广和客户开发过程中,使用单一客户案例进行宣传,存在明显的误导性。
其三,部分投资顾问人员的资质宣传存在严重不规范问题,一些员工既未在中国期货业协会,也未在中国证券投资基金业协会注册,却仍被公司公开宣传为具备期货、基金从业资格。同时,仍有离职的投资顾问信息长期保留在公司官网及相关课程资料中,未及时进行更新。
针对上述问题,天津证监局已要求和信投顾天津分公司限期进行整改,并将其违规行为纳入证券期货市场诚信档案。监管机构要求该公司在收到相关决定书后的一个月内提交书面整改报告,并在接下来的一年内,每季度开展一次全面的合规自查,重点检查合规制度的建立及经营行为的合规性,每次检查完成后须在10个工作日内向证监局报送专项报告。天津证监局表示,将组织现场核查以验收整改落实情况。
天津证监局指出,相关机构应深入反思自身问题,切实增强合规意识,提升内部管理能力,坚决防止“重营销、轻合规”的不良展业倾向。 当前,部分金融机构在业务拓展过程中,仍存在对合规要求重视不足的问题,这种现象不仅增加了监管风险,也对市场秩序和投资者权益构成潜在威胁。监管部门的表态,释放出强化合规、规范经营的明确信号,有助于推动行业朝着更加稳健的方向发展。唯有将合规作为核心理念贯穿于日常运营中,才能实现可持续发展,赢得市场的长期信任。
年内82张投顾公司罚单涉及47家机构
此次和信证券投资咨询股份有限公司天津分公司受到处罚并非孤立事件。近年来,随着证券投资咨询行业迅速发展,众多机构纷纷进入市场,竞争日益激烈,但在快速扩张过程中,一些机构忽视了合规要求,频繁出现违规行为,监管机构开出的罚单也逐渐增多。
进入2025年,各地证监部门对第三方证券投资咨询机构的监管力度明显加强,不仅处罚次数大幅增加,监管范围也从总部扩展到各地分支机构。据易董数据显示,截至12月23日,全国各地方证监局已对三方投顾机构及其从业人员开出至少82张罚单,涉及47家机构及20名相关责任人。
从年内开出的82张罚单来看,三方投顾的违规行为主要集中在三类突出问题:从业人员缺乏相应资质、营销宣传存在不规范现象、以及通过新媒体渠道开展业务时监管失控。
无证展业问题依然较为突出。多起处罚案例表明,一些机构安排未在中国证券业协会注册的人员实际从事投资顾问工作,甚至对外宣称其具备基金、期货等多重从业资格,而实际上这些人员并未在相关协会进行备案。 这类行为不仅扰乱了市场秩序,也对投资者权益构成潜在威胁。从业人员的资质是其专业能力的重要体现,若缺乏有效监管,容易导致服务质量参差不齐,增加投资风险。相关部门应持续加强核查与处罚力度,确保行业规范有序发展,同时提升公众对正规机构和合规人员的认知,增强市场透明度和信任感。
其次是营销宣传存在误导性。不少机构为吸引客户,使用“高收益”“稳赚不赔”等话术,或以单一成功案例暗示普遍收益效果。例如,湖南爱赢证券投资顾问有限公司营销服务过程中存在承诺或暗示收益、相关风险提示不充分、虚假不实或误导性,最终被湖南监管局采取责令改正并暂停新增客。
第三是直播与自媒体展业出现失控现象。随着短视频和直播平台成为投资顾问开展业务的新渠道,相关违规行为迅速扩散。自2025年起,至少已有6张罚单直接涉及“违规直播”问题,包括未进行事前内容审核、未标注“投资有风险”的提示、由非持牌人员出镜分析个股等。一些机构甚至以“免费荐股”“内部消息”等噱头吸引用户,实际上诱导客户购买高价服务产品,涉嫌变相从事非法证券活动。
17家被暂停新增客户
今年投资咨询机构的违规行为呈现多样化,包括业务人员不适格、不当营销宣传、风险管控不健全、内控管理机制不健全、投资者适当性管理不规范、未按规定实行留痕管理等违规行为被多次提及。其中,不当营销宣传和业务人员不适格是最多的被罚事由。
从处罚类型看,暂停新增客户资格成为高频手段。年内至少有17家三方投顾机构被暂停新增客户。分别是:湖南爱赢证券投资顾问有限公司、慧研智投科技有限公司、广东科德投资顾问有限公司、上海汇正财经顾问有限公司、北京天相财富管理顾问有限公司、湖南金证投资咨询顾问有限公司、海南港澳资讯产业股份有限公司、福建中讯证券研究有限责任公司、上海海能证券投资顾问有限公司、上海中广云证券咨询有限公司、启明星云数据技术有限公司、北京中富金石咨询有限公司、杭州顶点财经网络传媒有限公司、江苏百瑞赢证券咨询有限公司、深圳市珞珈投资咨询有限公司、深圳市启富证券投资顾问有限公司、四川钱坤云智能科技有限公司。
值得注意的是,监管处罚的对象已不仅限于机构本身,更频繁地延伸至具体责任人。在公司被要求整改、增加合规检查频次等措施的同时,时任负责人也被一并追责,并被记入证券期货市场诚信档案。“双罚制”正逐渐成为监管常态,反映出监管部门对市场违规行为的零容忍态度。 从当前监管趋势看,强化责任追究不仅是对违规行为的有力震慑,也推动了市场主体更加注重合规经营。这种“双罚”机制有助于提升行业整体的规范意识,促进资本市场健康有序发展。
强监管常态化
面对乱象丛生的三方投顾市场,监管除加大罚单密度外,多项制度性举措同步推进:一方面,证监会持续更新《证券投资咨询机构名录》,建立对评级为A类的机构简化检查频次,允许适度拓展业务范围;对B类机构实施常规监管,要求每季度报送合规报告;对C类及整改不力机构,直接限制新增客户、暂停部分业务权限,情节严重者移出名录。
另一方面,地方证监局进一步完善“回头看”工作机制,加强全流程跟踪管理,要求被处罚机构在收到监管函后10日或15日内提交整改方案,并按月报送自查报告。整改结束后需接受现场验收,验收内容不仅包括违规问题的整改落实情况,还涉及内部控制体系的重建、人员资质的清理以及客户适当性管理的回溯等关键环节。
更重要的是,监管正逐步从事后追责转向事前防范。多地证监局已要求投资顾问机构建立自媒体内容“双人复核”机制,所有对外发布的课程、直播脚本及宣传文案必须经过合规部门的前置审核;同时,强制公示投资顾问人员的执业编号及资质状态,以确保信息真实、透明。 这一系列举措体现了监管层对资本市场规范化和透明化的持续推动。通过强化事前审核和信息公开,不仅有助于降低违规风险,也提升了投资者对市场参与者的信任度。在当前信息传播迅速、内容形式多样的背景下,此类措施具有重要的现实意义,有助于构建更加健康有序的市场环境。
此外,记者还了解到,近期多家受到处罚的机构已开始进行内部整改,包括撤销不符合规定的营销团队、聘请第三方进行合规审计、部署AI内容审核系统等措施。然而,是否能够真正实现全面合规经营,仍需时间来验证。